委外加工产品成本核算
Send Feedback
成本管理 > 产品成本核算 > 业务类型及应用 > 委外加工产品成本核算

Glossary Item Box

委外加工产品成本核算
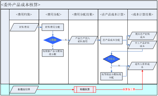
委外加工是指在委托供应商进行产品加工,加工所需的材料由企业提供,或主要材料由企业提供,完工的产品其产权上属于委托加工企业。委外产品成本分为材料成本和加工费两部分,产品的材料成本采用订单生产的成本核算逻辑,按委外申请单计算产品的完工与在产的材料成本;加工费成本采用采购入库核算的逻辑,由委外入库单与应付单进行钩稽核算得到。
流程图:

©2015. All Rights Reserved.